In the December 2016 issue of GEARS Magazine, we learned about the three different types of valves used in all automatic transmissions: regulator valves, switch valves, and servo valves. We also discussed switch valves that can be pulsed on and off by the computer to regulate pressure.
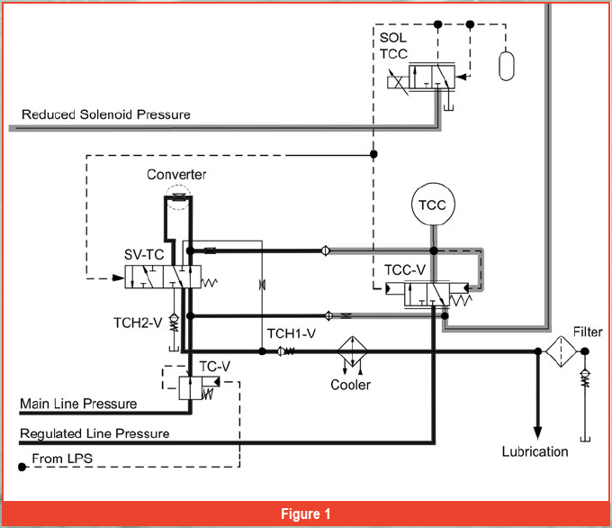
Now, armed with that knowledge, let’s check out a late-model 845RE schematic (figure 1). Wait a second! This is nothing like other schematics you’ve seen before! It almost looks more like an electrical schematic than a hydraulic one. That’s okay; just follow along and I’m sure it’ll become clear. Remember, there are only three types of valves – regardless of how they’re drawn.
Based on what we know about the three basic valves, let’s break down the schematic to identify what types of valves are used to control the torque converter on a 845RE.
The first valve (figure 2) is the torque converter pressure valve (TC-V). We see that it’s fed by mainline pressure. The arrow indicates fluid as it flows through a passageway in the valve. There are valve lands on either side of the arrow. The dotted line (C) that exits the top and circles around to the left of the valve represents another passage.
Next, we have that squiggly line on the right side of the valve (B). In this schematic, that represents a return spring. This valve has a spring and it has source pressure to move the valve toward the spring. All of these factors show this is a regulator valve. This valve regulates pressure to the torque converter.
One more passage affects the function of this regulator valve: Notice the dotted line from the line pressure solenoid (LPS). This solenoid controls how the TC-V regulates pressure.
This pressure is like adding a stronger spring to the regulator valve. It elevates the output (raises the pressure) from the regulator valve.
The second valve is the torque converter clutch valve (TCC-V). This valve receives line pressure at all times. In the release position, the TCC passage is open to exhaust, which releases the converter clutch (figure 3).
When the TCC solenoid turns on, the valve moves and opens a passage to supply oil to the torque converter clutch apply circuit (figure 4). This valve does two things: It supplies the clutch with oil and exhausts the clutch to the sump. This is a switch valve.
The third valve in our schematic is the torque converter switching valve or SV-TC (figure 5). You probably have a pretty good idea of what it does and what type of valve it is from its name: torque converter switching valve. Even though it’s called the torque converter switching valve, it really has nothing to do with the torque converter clutch apply. That’s the job of the TCC lockup valve.
The switching valve has three separate functions. The first is to switch the torque converter from regulated mainline pressure to a lower pressure, when the converter clutch is applied and the converter is no longer in torque multiplication mode. Remember, when the torque converter clutch is applied, the rest of the converter’s internal components are simply along for the ride; the pressure requirements are much lower.
The second function is to direct regulated mainline pressure to the cooler and lubrication circuits.
The third function is to direct fluid exiting the converter to a relief valve (TCH@-V) that keeps about 14.5 PSI in the torque converter while in lockup mode.
That’s it for the valves in the valve body that work together to apply the converter clutch in the 845RE. But there’s one more valve in our schematic: the TCC solenoid, up at the top. There’s a valve inside the solenoid (figure 6). What type of valve is it?
In this case, it’s a regulator valve. That’s because it has these components:
- Source Pressure (A)
- Regulated Pressure (B)
- Balance Pressure (C)
In this case, the regulator valve is controlled by the solenoid, not a spring. Because this is a pulse-width modulated (PWM) solenoid, the computer can control the amount of regulation by adjusting the ratio between when the solenoid is energized and de-energized.
The TCC solenoid hydraulic circuit also has an accumulator in the circuit (D). This accumulator cushions the pulses from the PWM solenoid. Refer to the schematic legend (figure 7) to identify the different components.
There’s so much information out in the world today. It’s very likely that you’ll run across different types of hydraulic schematics from a variety of sources.
With that in mind, no matter where the schematic comes from or how it’s illustrated, there are still only three basic valve types in the automatic transmission. Once you’re comfortable identifying these valves, their purpose and function will be easier to recognize. Study the hydraulics, fix those valve bodies, and keep having fun with transmissions!











